233乐园(游戏盒子) v4.81.0.3-4818872 安卓手机版
- 大小:70.9MB
- 分类:游戏辅助
- 环境:Android
- 更新:2026-05-08
热门排行
截图
滑动图片可查看更多>>
简介
233乐园是一款全新且与众不同的游戏下载平台,也是一款资源丰富的免费游戏盒子,不但有超多有趣好玩的游戏,而且种类丰富齐全,满足不同年龄和不同群体对游戏的需求,还可以免费下载当前最新最火的趣味游戏,每天都会更新许多好玩的游戏,还能通过搜索功能来寻找自己想玩的游戏,全面的游戏库给用户带来最棒的游戏体验。
软件内设有专区和社区版块,为广大用户提供游戏资讯、攻略和工具等等,在这用户可以与广大游戏发烧友分享你的游戏经历、游戏作品以及相关的创作内容,更是提供了对应的游戏工具,免费提供给用户使用,每天都会抓取诸多新品好游,如沙盒、竞技、塔防、MOBA、射击等题材。
另外,233乐园拥有一个非常独特的免下载安装机制,玩家在软件内找到自己想要玩的游戏,可以直接点击开始玩,不需要下载占用手机空间啥的。这里面游戏的种类还很多,对于常玩的mmo、角色扮演、仙侠以及冒险等等,在这里都能体现出来,并且都是免费任意玩耍,对此感兴趣的话不妨来下载体验吧。

软件特色
1、游戏
在线点击即玩,不用下载游戏,想玩即玩,节省大量时间。
2、福利
各种游戏礼包免费领取,福利拿到手软。
3、社区
一群游戏的欢乐聚集地,经验交流,吹牛聊天,不再孤独。
4、变态版网游
各种类型网游免费送VIP,送元宝,送钻石,总有你想要的。
233乐园官方正版怎么玩游戏
1、打开软件,进入首界面,不管是大厂商的新作还是非常热门的小游戏,都可以在首页中进行曝光展示,让玩家们一目了然;

2、选中植物大战僵尸2,进入游戏介绍界面,这里有详细的攻略和游戏圈,随时都可开始游戏;

3、另外,在精选列表中,不仅可以下载很多游戏辅助工具之外,还为玩家们按喜爱类型进行分类选择;

4、不管你是想体验近期热门的小游戏之外,还是想看看下载次数最多的游戏,都可以通过排行榜进行查看。

软件亮点
1、在线发布个人动态,可以与好友之间动态互动,随时动态沟通;
2、关注感兴趣的好友,最新好友动态更新第一时间通知您;
3、设置消息提醒,开启消息提醒,接收到最新消息及时消息通知您;
4、划分不同兴趣互动圈子,可以到喜欢的圈子里进行热点话题讨论;
5、这里快速寻找到与自己谈得来的好友,好友随时在线交流,聊天就有钱赚;
6、全部所赚的钱可以进行个人银行卡、微信提现,提现进度实时查看。
233乐园使用教程
1、首页
每天准时实质更新大量市场上热门的小游戏,玩家可以随时随地的去观摩揣测。

2、精选
提供推荐、热门游戏、活动专区、上头神作、火爆新游、主播热完游戏、预约有好礼、福利中心、热度飙升、每周推荐、品质好游推荐、等游戏题材,只为展示你所需要的分类以及内容。

3、好友
登录后就可以解锁好友功能,与好友一起联盟开黑吧。
4、排行
排行榜主要分为人气、最新、飙升、下载和期待榜,可以轻松找到近期热门游戏,或者预约即将上线的新游戏。

5、我的
玩过的游戏、收藏的游戏在这里都可以找到,还有热门的游戏活动和其它功能,使用过程中遇到问题、或者对游戏有建议也可以在这里反馈。

233乐园怎么申请退款
1、首先在本站免费下载安装233乐园,进入软件之后,点击“我的”板块;

2、在这里点击“客服入口”;

3、选择充值问题;

4、如是未成年充值,则可以选择第一项“未成年充值退款”;

5、然后在微信搜索“龙威互动客服中心”公众号,关注;

6、关注之后选择“充值退款”,不要急着申请,可以先点击申请注意事项;

7、先在下面看看退款的注意事项;

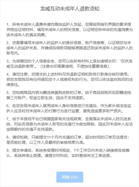
8、然后点击“申请入口”,进入之后会有未 成年人退款须知,这里也要注意看哦!

9、看玩之后需要准备以下材料,
身份证明
材料1:未 成年人出生证明
材料2:监护人户口簿户主页
材料2:监护人户口簿的个人页
材料2:未成年(小孩)户口簿个人页
拍摄一段您的小孩玩游戏的视频
充值的游戏区服、游戏ID截图
账号实名认证人手持身份证照片
账号实名认证人与未 成年人关系证明

10、以及消费证明和特殊材料证明
消费证明:支付渠道流水证明;
特殊材料证明:能证明是孩子充值的材料包括但不仅限于:游戏内聊天记录,充值时的监控视频等。

整理完以上材料之后就可以提交了,提交之后工作人员会进行审核,申请结果以工作人员最终审核的为准哦!
软件优势
1、全新的推荐模式社交软件,为用户精准推荐适合的人,意合方能情投;
2、场景化的聊天场景,为你的聊天设置一个特定的场景,让你和她能够快速开展对话,使沟通更有趣;
3、在这里认识不同类型,不同个性的人,了解他们,从而开拓你的交际圈,使你不再拘泥于熟人圈子;
4、让你的生活有了更多的可能性,为生活增添更多的趣味,了解更多的人能让你更清楚生活的本质。
更新日志
v4.81.0.3-4818872版本
*修复Bug,优化用户体验
软件信息
- 开发商:北京龙威互动科技有限公司
- 备案号:京ICP备18003564号-27A
- 包名:com.meta.box
- MD5:D8407AF040F548C60D55DDFDEED90092
- 应用权限:点击查看
- 隐私政策:点击查看













chrome下载
知乎下载
Kimi下载
微信下载
天猫下载
百度地图下载
携程下载
QQ音乐下载