算法助手Pro(手机应用调试工具) v1.0.9 安卓版
- 大小:11.48MB
- 分类:系统工具
- 环境:Android
- 更新:2026-01-23
热门排行
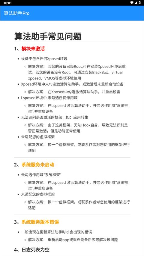
截图
滑动图片可查看更多>>
简介
算法助手Pro最新版是一款优秀的手机应用调试工具,专为专为软件开发者和算法工程师设计,旨在提供便捷高效的算法调试和验证工具,通过该应用,用户可随手随地进行算法测试与分析,喜欢搞机或者喜欢搞应用工程的小伙伴必备APP,同时算法助手Pro还支持多种主流编程语言,如Python、Java、C++的代码片段输入与即时运行,帮助用户快速验证算法逻辑。另外,算法助手Pro体积小巧,界面干净简洁,使用过程中没有任何烦人的广告,而且操作起来非常简单,即时是新手小白也能快速上手,轻松找到所需的功能选项。感兴趣的朋友不妨下载试试看,相信一定不会让你失望的。
软件功能
输出base64编码
输出hex编码
输出调用堆栈
过滤系统堆栈
注入成功提示
系统服务
xShare
算法助手缓存
软件特色
1、作为一款基于Xposed框架的高级App,算法助手Pro需要在设备上安装并激活Xposed环境。这使得用户可以利用Xposed的强大功能来修改或监控其他应用程序的行为。
2、Hook是一种允许程序员拦截并修改函数调用的技术。通过使用算法助手Pro,用户可以选择特定的应用程序,并针对其内部的函数设置Hook点,以便观察或改变它们的行为。
3、尽管算法助手Pro是一个专业级工具,但它拥有直观且易于使用的用户界面。即使是初学者也能迅速上手,轻松找到所需的功能选项。
软件优势
1、内置大量的经典算法模型,包括机器学习、深度学习以及优化算法等,满足用户多样化的算法需求。
2、算法助手Pro支持大规模数据集的快速导入、清洗、转换和分析,大大提高工作效率。
3、支持实时调试,允许用户输入测试用例并立即查看结果,这对于理解和改进算法非常有帮助。
软件优势
1、支持对目标应用代码进行实时Hook,精准拦截函数调用、修改返回值或阻断执行流程
2、可一键关联密文、明文及密钥,生成完整的加密流程报告
3、支持一键隐藏Root、Xposed框架,通过伪装系统调用绕过应用的反调试检测,确保逆向过程的隐蔽性
4、全面兼容Android14系统,通过 Root 权限突破高版本系统的日志读取限制
算法助手Pro最新版怎么用?
1、打开算法助手Pro app,可以看到手机上已安装的应用,

2、找到需要调试的应用,点击开启调试,可设置算法分析、设备环境等;

3、点击设置,可以看到下方有着日志详情设置和缓存数据详情。

4、接着点击左上角的菜单。

5、点击开启箭头所指的按钮,即可显示系统应用。

算法助手Pro怎么隐藏root?
一、Magisk方案(推荐)
1、使用Delta面具
访问GitHub仓库 github.com/HuskyDG/magiskdeltamask 获取Delta面具,它可在不定制的情况下使用原Magisk的隐藏功能,实现Root隐藏。
2、启用Zygisk并配置排除列表
在Magisk设置中开启Zygisk功能,并启用“遵循排除列表”选项。
在排除列表中勾选需要隐藏Root的应用(如银行类、游戏类应用),确保展开每个应用并全选其内的选项。
重启手机使更改生效。
3、刷入Shamiko模块
下载适用于当前Magisk版本的Shamiko插件,从Magisk的模块界面本地安装。
安装后重启手机,检查Shamiko模块是否正常运行(模块界面显示笑脸表情为正常)。
注意:若启用Shamiko,需关闭“遵循排除列表”选项,否则模块不生效。
二、Xposed框架方案
1、安装Xposed框架及隐藏模块
若设备已Root并安装Xposed框架,可启用RootCloak等隐藏模块。
在模块中添加需要隐藏Root的应用(如算法助手Pro),重启设备后生效。
2、隐藏Xposed框架本身
部分应用会检测Xposed框架的存在,可通过Magisk的“隐藏Magisk应用”功能或随机包名功能,修改Magisk的包名以规避检测。
小编点评
算法助手pro app是一款免费的安卓逆向工程工具,专为开发人员、移动安全人员及程序测试人员设计。它支持多种逆向操作,如反编译、反调试等,并兼容Android14系统。该软件界面简洁,操作简便,即使是初学者也能快速上手。算法助手Pro还具备强大的功能扩展性,支持运行Frida脚本、web算法自吐等高级功能,满足用户多样化的需求。
软件信息
- 包名:com.junge.algorithmAidePro
- MD5:C04914C6F9394D06753F168F8F2C0E7F
- 隐私政策:点击查看













chrome下载
知乎下载
Kimi下载
微信下载
天猫下载
百度地图下载
携程下载
QQ音乐下载