MAYA制作植物花草随机生长动画教程
脚本之家

具体的制作步骤如下:
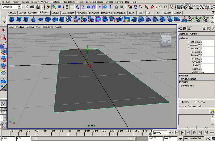
首先建立一个面片(图01)

图01
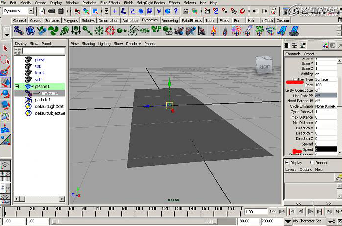
使用面片做为发射器,将发射器设置为物体表面发射,速度为0,这样做可以让面片上不断生长出粒子。(图02)

图02
然后拖动时间线,可以看到面片上慢慢的铺满粒子。(图03)

图03
接下来,植物不是在一个面片上越长越密,而是从一个方向往另一个方向生长。那么,在这里我使用一张帖图来控制粒子的生长方式,让粒子从面片的一边开始,生长到面片的另一边。打开材质编辑器,添加一个blinn材质,添加给面片。(图04)

图04
在材质球的color上给一个渐变帖图。(图05)

图05
将渐变的颜色调成"黑白黑",我们可以使用白色的部分来发射粒子。(图06)

图06
在0帧的时候,分别在渐变颜色位置上右键添加关键帧。(图07)

图07
在150帧的位置上,把白色渐变由一边调到另一边,并且设置关键帧。(图08)

图08
打开材质编辑器,将渐变帖图赋予给粒子发射器的帖图上。(图09)

图09
勾选使用帖图速率,调好粒子的发射速率,拖动时间,这样就可以看到粒子跟着白色,从一边开始生长到另一边。(图10)

图10
打开visor,找到花的素材库,随便选一个。(图11)

图11
用画笔画一支花出来,我们使用这支花来做为粒子,成为我们植物生长的对象。(图12)

图12
选中花的模型,创建粒子实例。(图13)

图13
拖动时间,现在可以看到花做为粒子,开始从面片的一边生长到另一边。(图14)

图14
给粒子添加一个自定义属性suofangpp,用来控制花的随机大小,给我们添加的自定义属性定义一个表达试,这样就可以到随机大小的植物生长。(图15)
表达式:particleshape1.suofangpp=rand(0.4,0.9)

图15
使用相同的方式,为粒子添加随机的方向属性即可。这样花的生长过程就完成了。(图16)

图16
教程结束,以上就是MAYA制作植物花草随机生长动画教程,希望对大家有所帮助!
