Type-C从24pin到6pin精简了什么? USB Type-C接口解析
脚本之家
USB Type-C接口的物理形态是固定的扁平的椭圆形接口,但内部的引脚数量及其功能定义可以存在不同版本。这就决定了线缆或设备支持的功能,如数据传输速度、充电功率、视频输出等。
标准USB Type-C接口由USB-IF定义是24针。其他引脚数,如 6pin、12pin、16pin是为了特定目的。主要是降低成本或适应特定功能需求而对标准24pin接口进行的简化版本,并非USB-IF官方定义的标准形式,但它们在市场上非常常见。

一、标准版24pin USB Type-C
24Pin是Type-C的原生设计,支持所有协议的标准配置。它常见于高端笔记本、雷电接口设备和专业外设,代表了Type-C的技术巅峰。

引脚定义及功能:
- 电源: A4, A9, B4, B9。
- 接地: A1, A12, B1, B12
VBUS默认提供5V的电压。但根据PD协议,电压可以协商升至最高20V。可由PD协议来提供更高电压。

- USB 2.0 数据: A6, A7, B6, B7
插头的A6、A7和B6、B7的引脚反向,这可以保证不论是正插还是反插,USB2.0始终只有一组线进行对外连接。

- USB 3.0 高速数据: A2, A3, A10, A11, B2, B3, B10, B11 。
USB3.0数据传输的差分线,通过传输协议,可以将两组差分线利用起来,传输高清的视频数据DP信号。

- 配置通道: A5, B5 - CC1, CC2
CC1、CC2可以用来区分正插和反插,当Type-C插头插入插座时,CC1和CC2引脚会分别位于连接器的两侧。主机通过检测这两个引脚上的电压或电阻变化来确定插头的插入方向。CC1和CC2引脚在设备连接检测、配置信息传输、数据传输方向确定、电源管理以及支持USB PD功能等作用。

- 其他脚位: A8 - SBU1, B8 - SBU2
SBU1和SBU2作为可选的辅助通道,可以支持Type-C接口实现额外的功能。这些功能包括音频或视频信号的传输、设备配置信息的交换等。

功能: 功能最完整
- USB 高速数据传输 (USB 3.x Gen 1/2/2x2)。
- 高功率 USB PD 充电 (最高可达 240W)。
- 视频输出 (DisplayPort Alt Mode, HDMI Alt Mode)。
- 音频输出 (通过 SBU 或 DP Alt Mode)。
- 向下兼容 USB 2.0。

二、16pin USB Type-C
Type-C 精简到 16 脚的关键就是移除了所有高速信号USB 3.x/TBT/DP 的 Tx/Rx。然后保留完整的 USB 2.0 信号的两对 D+/D- 实现正反插和完整的配置通道两个 CC和足够的 VBUS 引脚和足够的 GND 引脚。

接口保留了 USB 2.0 数据传输、USB PD 供电协商和基本充电功能,但删减了所有高速数据传输和视频输出能力。它在只需要基本连接和充电功能的应用中广泛应用。
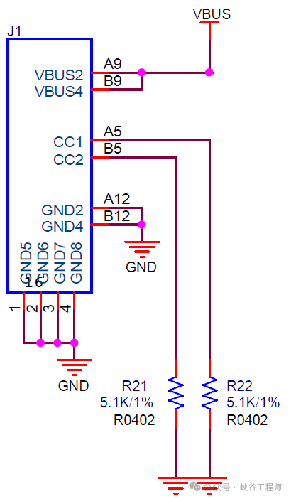
Type-C 16 pin封装如下图:

USB Type-C规范强制规定CC引脚必须接5.1kΩ下拉电阻,用于身份标识、供电协商、方向识别。若无此电阻,无法检测设备,VBUS不供电,功能完全失效。USB的D+和D-走线需控制90欧姆差分阻抗。


三、12pin USB Type-C
12P和16P其实是相同接口,12P的Type_C把四个VBUS的引脚并拢起来,四个GND的引脚也并拢起来,这样焊盘上就只需要12个脚,如下图:

12 Pin的TypeC和16 Pin的TypeC的PCB封装可以做成一样的。原理图电路设计也是一样的:

12 pin实物:

四、6pin USB Type-C
而6P的TypeC只保留了VBUS、GND、CC1和CC2引脚。只能实现快充的功能,CC1和CC2引脚用于设备的识别和快充协议的传输,可支持高达100W的功率传输。

6P的Type-C接口没有数据通信的功能,适合只需充电的产品,例如玩具、牙刷、小风扇等。

USB Type-C规范强制规定CC引脚必须接5.1kΩ下拉电阻,用于身份标识、供电协商、方向识别。若无此电阻,Source无法检测设备,VBUS不供电,功能完全失效。

Type-C 6pin如下:

