Java线程中断的实现过程
作者:找不到、了
线程的调度和执行由操作系统决定,而 Java 通过提供一系列 API 来与操作系统交互,从而实现对线程的控制。
现代操作系统对线程的控制遵循两个核心原则:
1、抢占式调度:操作系统可以强制剥夺线程的 CPU 时间片(如时间片轮转调度)
2、协作式中断:依赖线程主动响应中断信号(Java 的 interrupt())
因此Java 虚拟机(JVM)作为用户态程序,其实是无法直接终止一个线程的。当我们调用 thread.stop() 这类方法时,实际上是在用户态层面发出中断请求,而真正的线程终止还需要操作系统内核的配合。
如下图所示:

Java 线程中断的三种实现方式:
1、volatile 标志位:通过设置标志位,使线程正常退出,能够确保线程根据业务逻辑安全停止。
2、Thread.stop() 方法:已废弃,不推荐使用,因为会导致线程安全问题和资源泄漏。
3、Thread.interrupt() 方法:推荐使用,通过设置中断标志来提示线程停止,能够优雅的停止线程。
1、volatile 标志位
volatile关键字可以确保变量的修改对所有线程立即可见。
通过在共享变量上使用volatile,工作线程可以在运行过程中检查该变量的状态,一旦检测到变化即可清理资源并结束执行。
public class WorkerThread extends Thread {
privatevolatileboolean running = true;
public void run() {
int i = 1;
while (running) { // 检查标志位
System.out.println("线程运行中: " + i++);
try {
Thread.sleep(1000L); // 模拟业务操作
} catch (InterruptedException e) {
// 重新设置中断标识
Thread.currentThread().interrupt();
}
}
System.out.println("线程已优雅停止");
}
public void cancel() {
running = false;
}
public static void main(String[] args) throws InterruptedException {
WorkerThread thread = new WorkerThread();
thread.start();
// 线程运行一段时间
Thread.sleep(5000L);
// 修改标志位,中断线程
thread.cancel();
}
}输出:
运行结果: 线程运行中: 1 线程运行中: 2 线程运行中: 3 线程运行中: 4 线程运行中: 5 线程已优雅停止
2、stop()强制终止
Thread.stop()方法是 Java 早期提供的一种强制中止线程的方式,该方法会立即终止线程,而不执行清理工作(如释放资源、完成文件操作等),因此容易导致资源泄漏和线程安全问题,已被 Java 官方弃用。
public class WorkerThread extends Thread {
public void run() {
int i = 1;
while (true) {
System.out.println("线程运行中: " + i++);
try {
Thread.sleep(1000L); // 模拟业务操作
} catch (InterruptedException e) {
Thread.currentThread().interrupt();
}
}
}
public static void main(String[] args) throws InterruptedException {
WorkerThread thread = new WorkerThread();
thread.start();
// 线程运行一段时间
Thread.sleep(5000L);
// 调用 stop 方法,强制终止线程
thread.stop();
System.out.println("线程已强制终止");
}
}运行结果: 线程运行中: 1 线程运行中: 2 线程运行中: 3 线程运行中: 4 线程运行中: 5 线程已强制终止
为什么 stop() 方法会被废弃呢? JavaDoc 中Why is Thread.stop deprecated?这篇官方文档解释了其被废弃的原因。
总结如下:
- 不可控的资源释放:线程可能持有锁或资源,强制终止可能导致资源泄漏。
- 数据不一致:线程可能在执行关键操作时被中断,导致数据损坏。
- 难以调试:强制终止可能引发不可预测的异常。
3、interrupt() 协作式中断
因为Thread.stop()中断线程的粗暴性,Java 官方已经废弃了该方法,那么官方还有没有其它更优雅的方案来中断线程呢?答案是有的:那就是使用interrupt()协作式中断。
什么是协作式中断?
协作式中断就是区别于 Thread.stop(),它是非强制且需要配合的。
非强制性:
interrupt() 方法不会强制终止线程,而是通过设置中断标志来通知线程应该停止。线程可以选择中断,也可以忽略这个中断请求,继续执行。
需要配合:
使用 interrupt() 方法,线程需要主动检查中断标志,或者在阻塞方法中处理 InterruptedException,才能正常响应中断请求。这种机制是需要线程和中断请求者之间相互“配合”的。
通过示例来演示下协作式中断:
public class WorkerThread extends Thread {
@Override
public void run() {
int i = 1;
while (!Thread.currentThread().isInterrupted()) { // 显式检查中断状态
System.out.println("线程运行中: " + i++);
try {
Thread.sleep(1000L); // 模拟业务操作
} catch (InterruptedException e) {
System.out.println("捕获到中断异常,但线程继续运行!");
// Thread.currentThread().interrupt();
}
}
System.out.println("线程已优雅停止");
}
public static void main(String[] args) throws InterruptedException {
WorkerThread thread = new WorkerThread();
thread.start();
Thread.sleep(5000L); // 主线程等待5秒
// 请求线程中断
thread.interrupt();
System.out.println("主线程请求线程中断");
}
}运行结果: 线程运行中: 1 线程运行中: 2 线程运行中: 3 线程运行中: 4 线程运行中: 5 主线程请求线程中断 捕获到中断异常,但线程继续运行! 线程运行中: 6 线程运行中: 7
可以看到,main() 方法中已经请求了线程中断,但是线程并没有被中断,还是继续执行下去了,为什么?
interrupt() 方法被调用时,线程的中断标志会被设置为 true。它的调用只是传递了一个中断信号,线程本身不会立即停止执行。
它需要通过检查中断标志(如使用 Thread.currentThread().isInterrupted())来决定是否停止当线程。
并且当线程处于以下阻塞方法(如 sleep()、wait()、join())时,
JVM 会做两件事:1.抛出 InterruptedException 异常;2.清除中断标志,重新设置为 false。
那么,当我们在程序中捕获到 InterruptedException 异常时,我们需要做出明确的选择:
处理异常并终止线程的执行;重新设置中断标识让上层逻辑感知到。
上边的示例中,我们在捕获了 InterruptedException 异常后,这时中断标志已经被重置,而程序中却没有做任何的处理,导致了在下一轮的循环判断中,检测的中断状态不对,所以线程没有按预期执行中断。
正例
public class WorkerThread extends Thread {
@Override
public void run() {
int i = 1;
while (!Thread.currentThread().isInterrupted()) { // 显式检查中断状态
System.out.println("线程运行中: " + i++);
try {
Thread.sleep(1000L); // 模拟业务操作
} catch (InterruptedException e) {
// 重新设置中断标志,通知上层逻辑进行中断处理
System.out.println("线程被中断!");
Thread.currentThread().interrupt();
}
}
System.out.println("线程已优雅停止");
}
public static void main(String[] args) throws InterruptedException {
WorkerThread thread = new WorkerThread();
thread.start();
Thread.sleep(5000L); // 主线程等待5秒
// 请求线程中断
thread.interrupt();
System.out.println("主线程请求线程中断");
}
}运行结果: 线程运行中: 1 线程运行中: 2 线程运行中: 3 线程运行中: 4 线程运行中: 5 主线程请求线程中断 线程被中断! 线程已优雅停止
在这个示例中,我们在捕获到异常后,正确的恢复了中断标志,线程优雅地被中断。
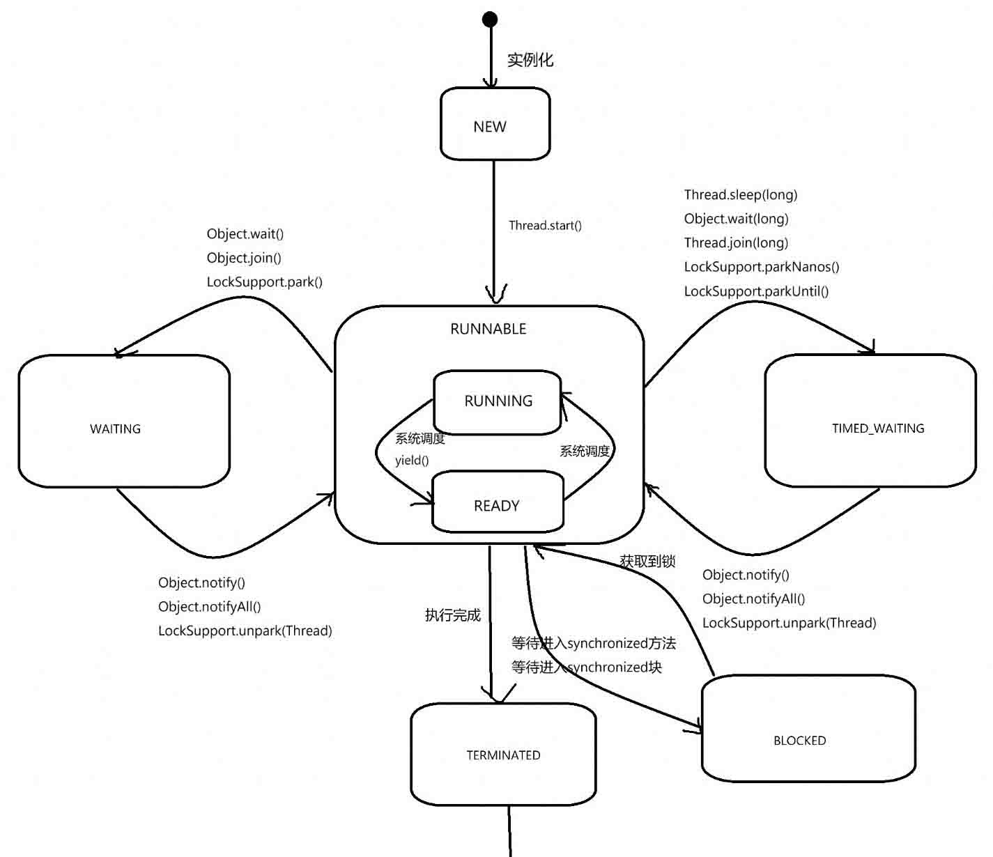
关于在线程运行状态会出现的方法,可参考如下:

总结
在实际开发中,推荐使用 volatile 标志位和 thread.interrupt() 协作式中断来中止线程。这两种方式能够确保线程的安全和资源的正确释放,避免线程不安全和资源泄漏问题。
如下图所示:

thread.stop() 方法由于其强制性和不安全性,已被废弃,不推荐使用。通过合理使用协作式中断机制,可以实现线程的优雅停止,提高程序的健壮性和可靠性。
以上为个人经验,希望能给大家一个参考,也希望大家多多支持脚本之家。
