前端实现Token无感刷新的实战指南+源码
作者:Technical genius
介绍
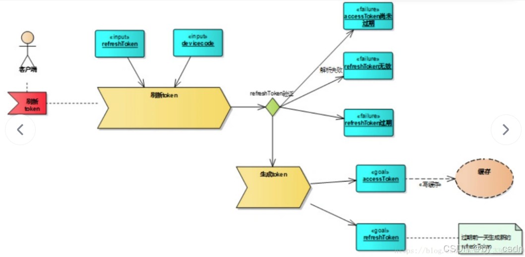
前端实现Token无感刷新主要通过双Token机制(Access Token和Refresh Token)结合请求拦截器完成。Access Token用于API访问且生命周期较短(如1-2小时),Refresh Token用于刷新Access Token且生命周期较长(如7天)。
实现原理
在响应拦截器中捕获401状态码,触发Refresh Token流程。刷新期间通过标志位(如isRefreshing)防止重复请求,并将过期请求暂存队列中,待获取新Token后重新发送。
核心步骤
Token存储:Access Token建议存内存(如Vuex),Refresh Token需存HttpOnly Cookie提升安全性。
拦截器配置:
- 请求拦截器自动添加有效Access Token;
- 响应拦截器对401状态码调用刷新接口,刷新失败则跳转登录页。
时间校验:可结合登录时间与当前时间差,在特定区间(如1-2小时)内触发刷新。

代码示例
以下为基于Axios的完整实现:
1.TokenManager.js
class TokenManager {
constructor() {
this.isRefreshing = false;
this.requestsQueue = [];
}
// 存储Token
setTokens(accessToken, refreshToken) {
localStorage.setItem('accessToken', accessToken);
localStorage.setItem('refreshToken', refreshToken);
}
getAccessToken() {
return localStorage.getItem('accessToken');
}
getRefreshToken() {
return localStorage.getItem('refreshToken');
}
removeTokens() {
localStorage.removeItem('accessToken');
localStorage.removeItem('refreshToken');
}
// 刷新Token核心逻辑
async refreshToken() {
if (this.isRefreshing) {
return new Promise((resolve) => {
this.requestsQueue.push(resolve);
});
}
this.isRefreshing = true;
try {
const response = await axios.post('/api/auth/refresh', {
refreshToken: this.getRefreshToken()
});
const newAccessToken = response.data.accessToken;
localStorage.setItem('accessToken', newAccessToken);
// 执行队列中的请求
this.requestsQueue.forEach(callback => callback(newAccessToken));
this.requestsQueue = [];
return newAccessToken;
} catch (error) {
this.requestsQueue = [];
this.removeTokens();
window.location.href = '/login';
throw error;
} finally {
this.isRefreshing = false;
}
}
}
export const tokenManager = new TokenManager();
2.axiosConfig.js
import axios from 'axios';
import { tokenManager } from './tokenManager.js';
// 创建axios实例
const service = axios.create({
baseURL: process.env.VITE_API_BASE_URL,
timeout: 10000
});
// 请求拦截器
service.interceptors.request.use(
(config) => {
const token = tokenManager.getAccessToken();
if (token) {
config.headers.Authorization = `Bearer ${token}`;
}
return config;
},
(error) => {
return Promise.reject(error);
}
);
// 响应拦截器
service.interceptors.response.use(
(response) => {
return response;
},
async (error) => {
const { config, response } = error;
// 处理Token过期情况
if (response?.status === 401 && !config._retry) {
config._retry = true;
try {
const newToken = await tokenManager.refreshToken();
config.headers.Authorization = `Bearer ${newToken}`;
return service(config);
} catch (refreshError) {
return Promise.reject(refreshError);
}
}
return Promise.reject(error);
}
);
export default service;
3.LoginTimeManager.js
export class LoginTimeManager {
static setLoginTime() {
localStorage.setItem('loginTime', Date.now().toString());
}
static shouldRefreshToken() {
const loginTime = localStorage.getItem('loginTime');
if (!loginTime) return false;
const currentTime = Date.now();
const elapsed = currentTime - parseInt(loginTime);
const oneHour = 60 * 60 * 1000;
const twoHours = 2 * oneHour;
return elapsed > oneHour && elapsed < twoHours;
}
}
4.authDemo.vue
<template>
<div class="auth-container">
<h2>Token无感刷新演示</h2>
<button @click="handleLogin" class="login-btn">模拟登录</button>
<button @click="fetchUserData" class="fetch-btn">获取用户数据</button>
<div v-if="userData" class="data-display">
<h3>用户数据:</h3>
<pre>{{ JSON.stringify(userData, null, 2) }}</pre>
</div>
</div>
</template>
<script>
import axios from './axiosConfig.js';
import { tokenManager } from './tokenManager.js';
import { LoginTimeManager } from './loginHandler.js';
export default {
name: 'AuthDemo',
data() {
return {
userData: null
};
},
methods: {
async handleLogin() {
try {
const response = await axios.post('/api/auth/login', {
username: 'user',
password: 'pass'
});
const { accessToken, refreshToken } = response.data;
tokenManager.setTokens(accessToken, refreshToken);
LoginTimeManager.setLoginTime();
alert('登录成功!');
} catch (error) {
alert('登录失败!');
}
},
async fetchUserData() {
try {
const response = await axios.get('/api/user/profile');
this.userData = response.data;
} catch (error) {
console.error('获取用户数据失败:', error);
}
}
},
mounted() {
// 全局点击监听触发Token刷新
document.addEventListener('click', async () => {
if (LoginTimeManager.shouldRefreshToken() && !window.isRefreshing) {
window.isRefreshing = true;
try {
await tokenManager.refreshToken();
LoginTimeManager.setLoginTime();
} finally {
window.isRefreshing = false;
}
}
});
}
};
</script>
<style scoped>
.auth-container {
padding: 20px;
max-width: 800px;
margin: 0 auto;
}
.login-btn, .fetch-btn {
margin: 10px;
padding: 10px 20px;
background: #4CAF50;
color: white;
border: none;
border-radius: 5px;
cursor: pointer;
}
.data-display {
margin-top: 20px;
padding: 15px;
background: #f5f5f5;
border-radius: 8px;
}
</style>
文件作用
TokenManager.js 的作用
TokenManager.js 负责Token的存储管理和刷新逻辑核心实现。它通过双Token机制(Access Token和Refresh Token)来确保认证连续性,当Access Token过期时自动使用Refresh Token获取新的Access Token。该文件实现了防止重复刷新的标志位控制(isRefreshing)和过期请求的队列管理(requestsQueue),确保在刷新期间到达的请求能够在新Token获取后重新发送。同时提供完整的Token设置、获取和清理方法,并在刷新失败时自动跳转登录页面。
axiosConfig.js 的作用
axiosConfig.js 专门配置Axios的请求和响应拦截器。在请求拦截器中自动为每个API请求添加有效的Access Token到Authorization头部。在响应拦截器中捕获401状态码(Token过期),并调用TokenManager的刷新方法。该文件还负责在Token刷新成功后,使用新Token重新发送之前失败的请求,确保用户操作不被中断。
LoginTimeManager.js 的作用
LoginTimeManager.js 提供基于时间的Token刷新策略。它记录用户登录时间,并通过计算当前时间与登录时间的时间差来判断是否应该主动刷新Token。这种时间校验机制可以作为401状态码的补充,在Token即将过期但尚未过期时提前刷新,进一步优化用户体验。
authDemo.vue 的作用
authDemo.vue 是前端界面组件,负责用户交互和功能演示。它提供登录按钮触发认证流程,并展示获取用户数据等受保护接口的调用效果。该组件还集成了全局点击监听,在特定时间窗口内触发Token刷新,展示无感刷新的实际运行效果。
这四个文件共同协作:TokenManager处理核心刷新逻辑,axiosConfig拦截网络请求,LoginTimeManager提供时间策略,authDemo则展示完整功能。这种模块化设计使得代码结构清晰,易于维护和扩展。
关键优化点
- 防抖刷新:通过标志位控制刷新频率,避免短时间多次刷新。
- 错误处理:Refresh Token过期时清理本地存储并跳转登录。
- 时间安全:优先依赖服务端401状态码而非本地时间判断。
此方案在Token过期时自动静默更新,用户操作不受中断,显著提升体验。

到此这篇关于前端实现Token无感刷新的实战指南+源码的文章就介绍到这了,更多相关前端无感刷新token内容请搜索脚本之家以前的文章或继续浏览下面的相关文章希望大家以后多多支持脚本之家!
