Vue中给对象添加新属性后界面不刷新的原理与解决方案详解
作者:北辰alk
这篇文章主要为大家详细介绍了Vue中给对象添加新属性后界面不刷新的原理与解决方案,文中的示例代码讲解详细,感兴趣的小伙伴可以跟随小编一起学习一下
在 Vue.js 开发中,很多开发者都会遇到一个常见问题:给响应式对象添加新属性时,界面没有自动更新。这背后涉及 Vue 的响应式系统原理。本文将深入探讨这个问题的原因,并提供完整的解决方案。
1. 问题现象与重现
1.1 问题演示
<!DOCTYPE html>
<html lang="zh-CN">
<head>
<meta charset="UTF-8">
<meta name="viewport" content="width=device-width, initial-scale=1.0">
<title>Vue 响应式问题演示</title>
<script src="https://unpkg.com/vue@2.6.14/dist/vue.js"></script>
</head>
<body>
<div id="app">
<h3>用户信息</h3>
<p>姓名: {{ user.name }}</p>
<p>年龄: {{ user.age }}</p>
<!-- 新添加的属性不会显示 -->
<p>邮箱: {{ user.email }}</p>
<button @click="addProperty">添加邮箱属性</button>
<button @click="correctAddProperty">正确添加属性</button>
</div>
<script>
new Vue({
el: '#app',
data: {
user: {
name: '张三',
age: 25
}
},
methods: {
// 错误的方式 - 界面不会更新
addProperty() {
this.user.email = 'zhangsan@example.com';
console.log('已添加邮箱:', this.user.email);
// 控制台有数据,但界面不更新!
},
// 正确的方式
correctAddProperty() {
// 后面的章节会实现这个方法
}
}
});
</script>
</body>
</html>
1.2 问题分析
运行上述代码,你会发现:
- 点击"添加邮箱属性"按钮后,控制台显示数据已添加
- 但页面上的"邮箱"位置仍然显示为空
- 这就是典型的 Vue 响应式失效问题
2. Vue 响应式原理深度解析
2.1 Vue 2.x 的响应式实现
// 模拟 Vue 2.x 的响应式原理
class SimpleVue {
constructor(options) {
this.$data = options.data();
this.observe(this.$data);
}
observe(obj) {
if (!obj || typeof obj !== 'object') return;
Object.keys(obj).forEach(key => {
this.defineReactive(obj, key, obj[key]);
});
}
defineReactive(obj, key, val) {
const dep = new Dep(); // 依赖收集器
// 递归处理嵌套对象
this.observe(val);
Object.defineProperty(obj, key, {
enumerable: true,
configurable: true,
get() {
console.log(`读取属性 ${key}: ${val}`);
// 这里会收集依赖
if (Dep.target) {
dep.addSub(Dep.target);
}
return val;
},
set(newVal) {
if (newVal === val) return;
console.log(`设置属性 ${key}: ${newVal}`);
val = newVal;
// 递归处理新值
this.observe(newVal);
// 通知更新
dep.notify();
}
});
}
}
// 依赖收集器
class Dep {
constructor() {
this.subs = [];
}
addSub(sub) {
this.subs.push(sub);
}
notify() {
this.subs.forEach(sub => sub.update());
}
}
// 测试代码
console.log('=== Vue 2 响应式原理演示 ===');
const vm = new SimpleVue({
data: () => ({
user: {
name: '李四',
age: 30
}
})
});
console.log('初始状态:');
console.log(vm.$data.user.name); // 触发 getter
console.log('\n修改现有属性:');
vm.$data.user.name = '王五'; // 触发 setter,可以通知更新
console.log('\n添加新属性:');
vm.$data.user.email = 'new@example.com'; // 不会触发任何响应式机制
console.log('新属性已添加,但无法响应式更新:', vm.$data.user.email);
2.2 Object.defineProperty 的局限性
function demonstrateDefinePropertyLimitation() {
const obj = {};
let count = 0;
// 初始化时定义属性
Object.defineProperty(obj, 'existingProp', {
get() {
console.log(`读取 existingProp,计数: ${++count}`);
return obj._existingProp;
},
set(value) {
console.log(`设置 existingProp 为: ${value}`);
obj._existingProp = value;
}
});
// 设置初始值
obj.existingProp = '初始值';
console.log('=== 测试现有属性 ===');
obj.existingProp = '新值'; // 会触发 setter
console.log('\n=== 测试新增属性 ===');
// 直接添加新属性
obj.newProp = '新增的值'; // 不会触发任何 getter/setter
console.log('新属性值:', obj.newProp); // 可以访问,但没有响应式
console.log('\n=== 使用 defineProperty 添加响应式属性 ===');
Object.defineProperty(obj, 'newReactiveProp', {
get() {
console.log('读取 newReactiveProp');
return obj._newReactiveProp;
},
set(value) {
console.log(`设置 newReactiveProp 为: ${value}`);
obj._newReactiveProp = value;
}
});
obj.newReactiveProp = '响应式新值'; // 现在会触发 setter
}
demonstrateDefinePropertyLimitation();
3. 解决方案大全
3.1 Vue.set / this.$set (推荐)
<!DOCTYPE html>
<html lang="zh-CN">
<head>
<meta charset="UTF-8">
<title>Vue.set 解决方案</title>
<script src="https://unpkg.com/vue@2.6.14/dist/vue.js"></script>
</head>
<body>
<div id="app">
<h3>Vue.set 方法演示</h3>
<div>
<p>用户名: {{ user.name }}</p>
<p>年龄: {{ user.age }}</p>
<p v-if="user.email">邮箱: {{ user.email }}</p>
<p v-if="user.address">地址: {{ user.address }}</p>
<p v-if="user.hobbies">爱好: {{ user.hobbies.join(', ') }}</p>
</div>
<button @click="addEmail">添加邮箱 (Vue.set)</button>
<button @click="addAddress">添加地址 (this.$set)</button>
<button @click="addHobbies">添加爱好数组</button>
<button @click="addNestedProperty">添加嵌套属性</button>
</div>
<script>
new Vue({
el: '#app',
data: {
user: {
name: '张三',
age: 25,
profile: {
level: 1
}
}
},
methods: {
// 方法1: 使用 Vue.set 全局方法
addEmail() {
Vue.set(this.user, 'email', 'zhangsan@example.com');
console.log('邮箱已添加:', this.user.email);
},
// 方法2: 使用 this.$set 实例方法 (推荐)
addAddress() {
this.$set(this.user, 'address', '北京市朝阳区');
console.log('地址已添加:', this.user.address);
},
// 方法3: 添加数组属性
addHobbies() {
this.$set(this.user, 'hobbies', ['阅读', '游泳', '编程']);
console.log('爱好已添加:', this.user.hobbies);
},
// 方法4: 添加嵌套属性
addNestedProperty() {
this.$set(this.user.profile, 'score', 100);
console.log('嵌套属性已添加:', this.user.profile.score);
}
}
});
</script>
</body>
</html>
3.2 Object.assign() 方法
// Object.assign 解决方案示例
function demonstrateObjectAssign() {
const app = new Vue({
el: '#app',
data: {
user: {
name: '李四',
age: 28
}
},
methods: {
updateWithAssign() {
// 错误方式:直接赋值
// this.user = { ...this.user, email: 'lisi@example.com' };
// 正确方式:使用 Object.assign 创建新对象
this.user = Object.assign({}, this.user, {
email: 'lisi@example.com',
phone: '13800138000'
});
// 或者更简洁的写法
// this.user = { ...this.user, ...{ email: 'lisi@example.com' } };
},
// 批量更新多个属性
batchUpdate() {
const newProperties = {
company: '某科技有限公司',
position: '前端工程师',
salary: 20000
};
this.user = Object.assign({}, this.user, newProperties);
}
}
});
}
console.log('=== Object.assign 原理说明 ===');
const original = { a: 1, b: 2 };
console.log('原始对象:', original);
// Object.assign 返回一个新对象
const newObj = Object.assign({}, original, { c: 3, d: 4 });
console.log('新对象:', newObj);
console.log('原始对象不变:', original);
console.log('不是同一个对象:', original === newObj);
3.3 整体替换方案
<!DOCTYPE html>
<html lang="zh-CN">
<head>
<script src="https://unpkg.com/vue@2.6.14/dist/vue.js"></script>
</head>
<body>
<div id="app">
<h3>整体替换方案</h3>
<div>
<p>商品名称: {{ product.name }}</p>
<p>价格: ¥{{ product.price }}</p>
<p v-if="product.stock">库存: {{ product.stock }}件</p>
<p v-if="product.category">分类: {{ product.category }}</p>
</div>
<button @click="updateProduct">更新商品信息</button>
<button @click="partialUpdate">部分更新</button>
</div>
<script>
new Vue({
el: '#app',
data: {
product: {
name: '笔记本电脑',
price: 5999
}
},
methods: {
// 整体替换
updateProduct() {
this.product = {
name: this.product.name,
price: this.product.price,
stock: 100,
category: '电子产品',
brand: '某品牌'
};
console.log('商品信息已整体更新');
},
// 部分更新(扩展运算符)
partialUpdate() {
this.product = {
...this.product,
discount: 0.9,
tags: ['热门', '新品']
};
console.log('商品信息已部分更新');
}
}
});
</script>
</body>
</html>
4. Vue 3 的响应式改进
4.1 Proxy-based 响应式系统
<!DOCTYPE html>
<html lang="zh-CN">
<head>
<script src="https://unpkg.com/vue@3/dist/vue.global.js"></script>
</head>
<body>
<div id="app">
<h3>Vue 3 响应式演示</h3>
<div>
<p>姓名: {{ user.name }}</p>
<p>年龄: {{ user.age }}</p>
<p v-if="user.email">邮箱: {{ user.email }}</p>
</div>
<button @click="addProperty">添加邮箱属性</button>
<button @click="addMultiple">添加多个属性</button>
</div>
<script>
const { createApp } = Vue;
createApp({
data() {
return {
user: {
name: '王五',
age: 35
}
}
},
methods: {
// Vue 3 中可以直接添加属性!
addProperty() {
this.user.email = 'wangwu@example.com';
console.log('邮箱已添加:', this.user.email);
// 界面会自动更新!
},
addMultiple() {
// 可以同时添加多个属性
this.user.phone = '13900139000';
this.user.address = '上海市浦东新区';
this.user.hobbies = ['旅游', '摄影'];
console.log('多个属性已添加:', this.user);
}
}
}).mount('#app');
</script>
</body>
</html>
4.2 Vue 3 响应式原理模拟
// Vue 3 Proxy 响应式原理模拟
function createReactive(obj) {
const handlers = {
get(target, property, receiver) {
console.log(`读取属性: ${property}`);
const result = Reflect.get(target, property, receiver);
// 如果是对象,递归代理
if (result && typeof result === 'object') {
return createReactive(result);
}
return result;
},
set(target, property, value, receiver) {
console.log(`设置属性: ${property} = ${value}`);
const result = Reflect.set(target, property, value, receiver);
// 这里可以触发更新
console.log('触发界面更新!');
return result;
},
deleteProperty(target, property) {
console.log(`删除属性: ${property}`);
const result = Reflect.deleteProperty(target, property);
console.log('触发界面更新!');
return result;
}
};
return new Proxy(obj, handlers);
}
// 测试 Vue 3 风格的响应式
console.log('=== Vue 3 Proxy 响应式演示 ===');
const reactiveData = createReactive({
name: '赵六',
age: 40
});
console.log('\n--- 读取现有属性 ---');
console.log('姓名:', reactiveData.name);
console.log('\n--- 修改现有属性 ---');
reactiveData.age = 41;
console.log('\n--- 添加新属性 ---');
reactiveData.email = 'zhaoliu@example.com'; // 会触发 setter!
console.log('\n--- 删除属性 ---');
delete reactiveData.age; // 会触发 deleteProperty!
5. 实战最佳实践
5.1 响应式数据设计模式
// 最佳实践示例
class UserModel {
constructor() {
this.initUserData();
}
initUserData() {
// 预先定义所有可能的数据结构
return {
name: '',
age: 0,
email: '',
phone: '',
address: '',
hobbies: [],
profile: {
avatar: '',
level: 1,
score: 0
},
// 预留扩展字段
extensions: {}
};
}
// 安全的属性添加方法
safeAddProperty(vm, propertyPath, value) {
const paths = propertyPath.split('.');
let current = vm;
for (let i = 0; i < paths.length - 1; i++) {
if (!current[paths[i]]) {
this.$set(current, paths[i], {});
}
current = current[paths[i]];
}
this.$set(current, paths[paths.length - 1], value);
}
}
// 在 Vue 组件中的使用
const userModel = new UserModel();
new Vue({
el: '#app',
data: {
// 使用完整的数据结构初始化
user: userModel.initUserData()
},
methods: {
// 安全的更新方法
updateUserProfile(updates) {
Object.keys(updates).forEach(key => {
this.$set(this.user, key, updates[key]);
});
},
// 深度更新嵌套属性
updateNestedProperty(path, value) {
userModel.safeAddProperty(this.user, path, value);
}
},
mounted() {
// 初始化数据
this.user.name = '张三';
this.user.age = 25;
// 后续添加属性
this.updateUserProfile({
email: 'zhangsan@example.com',
phone: '13800138000'
});
// 添加嵌套属性
this.updateNestedProperty('profile.avatar', '/images/avatar.jpg');
}
});
5.2 工具函数封装
// 响应式工具函数
const ReactiveUtils = {
// 安全设置属性
safeSet: function(vm, obj, key, value) {
if (vm && vm.$set) {
vm.$set(obj, key, value);
} else if (Vue && Vue.set) {
Vue.set(obj, key, value);
} else {
console.warn('Vue.set 不可用,使用 Object.defineProperty');
Object.defineProperty(obj, key, {
value: value,
enumerable: true,
configurable: true,
writable: true
});
}
},
// 批量设置属性
batchSet: function(vm, obj, properties) {
Object.keys(properties).forEach(key => {
this.safeSet(vm, obj, key, properties[key]);
});
},
// 深度设置嵌套属性
deepSet: function(vm, obj, path, value) {
const keys = path.split('.');
let current = obj;
for (let i = 0; i < keys.length - 1; i++) {
const key = keys[i];
if (!current[key] || typeof current[key] !== 'object') {
this.safeSet(vm, current, key, {});
}
current = current[key];
}
const lastKey = keys[keys.length - 1];
this.safeSet(vm, current, lastKey, value);
}
};
// 使用示例
const app = new Vue({
el: '#app',
data: {
complexData: {
user: {
basicInfo: {
name: '张三'
}
}
}
},
methods: {
initComplexData() {
// 批量设置属性
ReactiveUtils.batchSet(this, this.complexData.user, {
age: 25,
email: 'test@example.com'
});
// 深度设置嵌套属性
ReactiveUtils.deepSet(this, this.complexData, 'user.basicInfo.avatar', '/avatar.jpg');
ReactiveUtils.deepSet(this, this.complexData, 'user.settings.theme', 'dark');
}
}
});
6. 总结与选择指南
6.1 解决方案对比
| 方法 | 适用场景 | 优点 | 缺点 |
|---|---|---|---|
| Vue.set() / this.$set() | 添加单个新属性 | 精确控制,性能好 | 多个属性需要多次调用 |
| Object.assign() | 批量更新属性 | 代码简洁,批量操作 | 创建新对象,可能丢失其他响应式属性 |
| 整体替换 | 数据结构变化大 | 彻底避免响应式问题 | 性能开销较大 |
| 预先定义 | 已知完整数据结构 | 最佳性能,无后续问题 | 需要提前规划数据结构 |
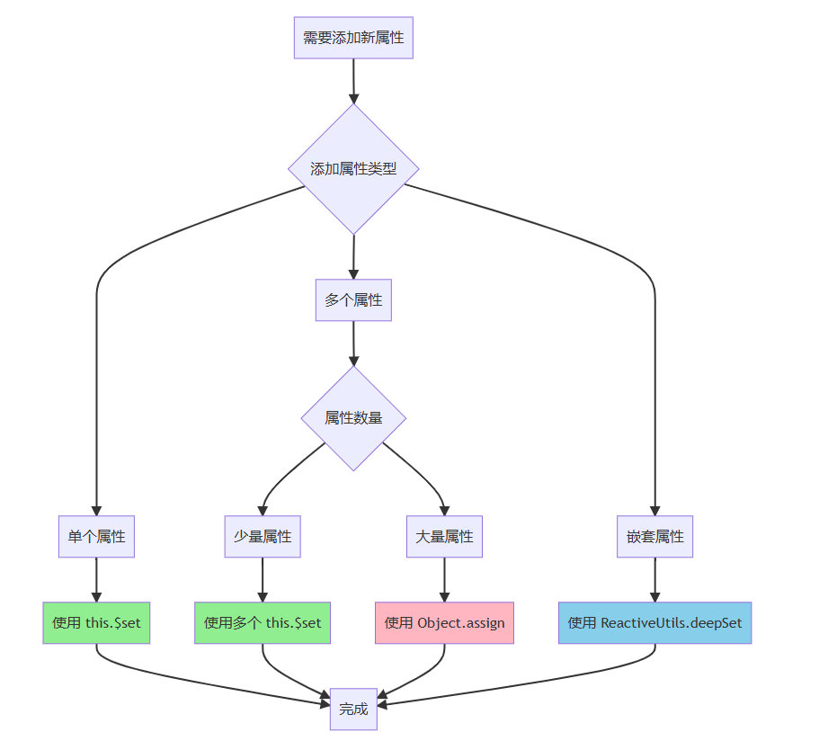
6.2 选择流程图

6.3 最终建议
Vue 2 项目:
- 优先使用
this.$set() - 批量更新使用
Object.assign() - 复杂数据结构预先定义
Vue 3 项目:
- 直接赋值即可
- 享受 Proxy 带来的便利
通用建议:
- 在设计阶段尽量明确数据结构
- 使用 TypeScript 提前定义接口
- 封装工具函数统一处理响应式更新
记住,理解 Vue 响应式原理比记住解决方案更重要。掌握了原理,你就能灵活应对各种复杂的场景需求。
到此这篇关于Vue中给对象添加新属性后界面不刷新的原理与解决方案详解的文章就介绍到这了,更多相关Vue对象添加属性后界面不刷新解决内容请搜索脚本之家以前的文章或继续浏览下面的相关文章希望大家以后多多支持脚本之家!
