逆水寒神州奇侠在哪进入 逆水寒神州奇侠任务详解
脚本之家
逆水寒是由杭州网易雷火科技有限公司开发的一款武侠题材的电脑客户端游戏,神州奇侠BOSS怎么打?神州奇侠是逆水寒日常任务中唯一装备保障副本,6件装备6个BOSS。而从45级开始,最后BOSS必出至少红色品质得装备,下面就一起来看看逆水寒神州奇侠任务攻略,感兴趣的朋友千万不要错过了。

神州奇侠 推荐指数 5颗星
神州奇侠在哪进
等级:35级以上(推荐45级以上打)
组队人数:4-6人
活动入口:npc萧长天
限制次数:1次/日(6个BOSS)
活动时间:全天
活动奖励:极品掉落,侠义值,日课点20/日
神州奇侠攻略




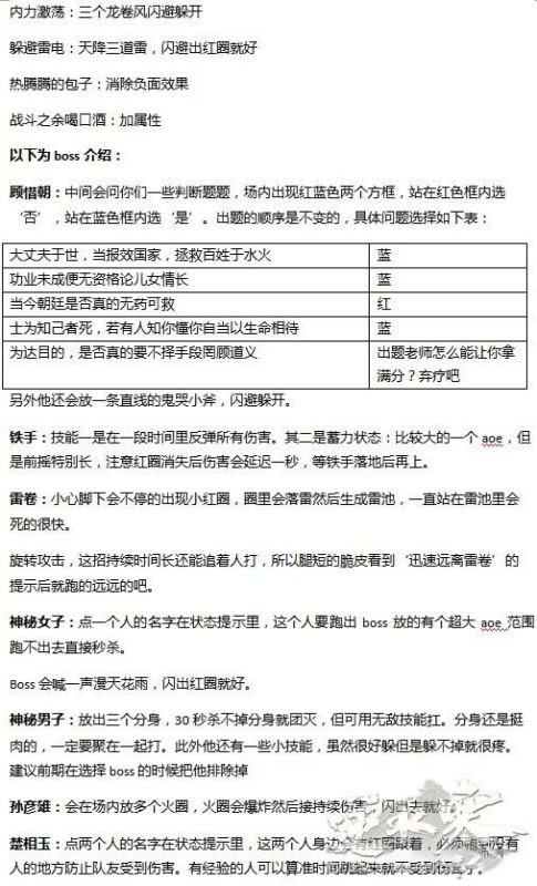
唯一装备保障副本,6件装备6个BOSS。而从45级开始,最后BOSS必出至少红色品质得装备
这个难度一般,只需要注意有圈躲圈,要是有神秘男子和神秘女子一起打死就行
神州奇侠通关奖励
五个神州神武匣一个神州宗师匣,首次之后带小号奖励侠义值。
一共六场比试,每一场对战的BOSS从三个候选BOSS里面挑一个,队长可以从三个里除去一个不想打的BOSS,也可以不排除,候选BOSS里经常会出现两个BOSS一起的情况,也就是需要一次性面对2个BOSS,经过一定次数的试验,即使是面对双BOSS奖励也并不会变好。
