巅峰坦克装甲车装填速度怎么样?装甲车高速装填玩法介绍
脚本之家
巅峰坦克装甲车装填速度怎么样?巅峰坦克各类装甲车装填效率怎么样?小编这里为大家带来了巅峰坦克装甲车高速装填玩法介绍。希望对大家有所帮助!
巅峰坦克装甲车高速装填玩法介绍
装甲车档案
猛士是一辆国产ORV,是我国首个三代高机动性军用越野车,它实现了部队装备的跨越式发展。猛士的定型总共用了五年的时间,累计63台样车的试制,通过了115万公里的道路强化测试,并完成了热区、沙漠、高原、寒区、沿海环境适应性试验。猛士的定位为轻型4X4,总质量5吨,装置质量1.75吨,牵引质量2吨。搭载康明斯直四柴油增压引擎,具备运输人员、架设机枪、救护伤员、发射导弹的功能。
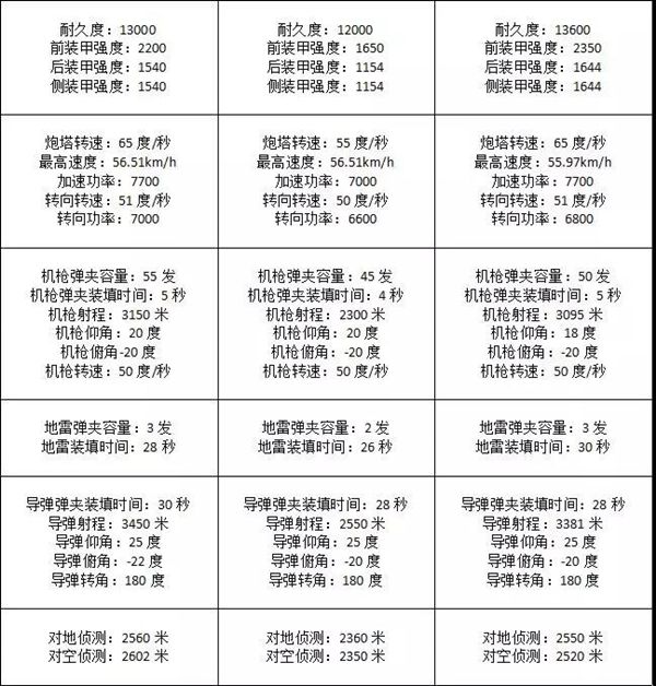
数据详情



含个人少量加成
竞争对比

夏尔巴人 VS 猛士-特制 VS 悍马M1114

竞品分析
通过竞品载具与猛士-特制的数据对比,我们可以明显看出,猛士-特制的机动性能非常强大,猛士-特制的最高速度比悍马M1114(55.97km/h)还要快,加速功率与竞品载具仅相差700,可称势均力敌。
在武器方面,机枪、导弹的射程略低于竞品载具,但猛士-特制的地雷装填时间(26秒)比竞品载具要快,夏尔巴人为28秒,悍马M1114为30秒。侦测方面差距均在200米左右。这次的竞品载具均为军需载具,所有说猛士-特制在性能上是完全可以匹敌竞品载具的。
优劣分析
1、强大的机动性能

猛士-特制装甲车最高速度:56.51km/h,加速功率:7000,转向转速:50度/秒,转向功率:6600,它几乎与悍马M1114相一致,驾驶过悍马的指挥官一定体会过悍马在战场上惊人的高速,猛士-特制装甲车跟悍马相比较,我最真实的感觉是有过之而无不及。
虽然在数据上比悍马弱一些,但是在实战中感受微弱。在突尼斯,猛士-特制依靠强大的机动性能牵制着敌军坦克,极大地配合了我军坦克及其反坦克装甲车的行动。
2、高超的侦测能力

猛士-特制对地侦测:2360米,对空侦测:2350米,虽然与竞品载具相差均200米左右,但是它的侦测能力依旧非常强大,甚至优于M3骑兵。在巴黎作战中,猛士-特制依靠其高超的侦测能力,多次提早发现敌情,并及时告知团队,并适当的对敌军载具进行了有效打击。为我军随时掌握敌军动态,做出战略部署提供了保障。
3、地雷装填时间短

猛士-特制每次放置在地面地雷数量虽然只有两颗,但是装填时间(26秒)却优于竞品载具,夏尔巴人30秒,悍马M1114为28秒。从巴黎实战的效果看,只要操控得当,两颗地雷短CD效果并不比三颗弱多少。做到这一效果的前提,便是快速装填地雷。
短板
1、装甲防护力较弱

猛士-特制第一个短板,便是装甲防护力较弱,这个在竞品数据对比中已经有所体现,在巴黎实战中得以验证。尤其是侧装甲和后装甲,装甲防护力只有1154,在整个装甲防护力体系里面算是比较低的了。我不用多说,大家一定清楚。因此在实战中,要竭力避免以侧后被针对。
2、外型近似矩形容易被瞄准

或许在部分人眼里,这个不算什么问题。实质上,猛士-特制的车型近似为矩形,这样的形状瞄准起来是比较容易的。这个短板非常普遍,也算是个老生常谈的问题了,直升机ALH北极星也存在这个短板。在敌军瞄准镜里,猛士-特制的横截面就是矩形,在瞄准镜里面的面积就多,而装甲车的侧装甲和后装甲防护能力弱,这样一来就特别容易会被敌军击毁。
因此在实战中,我倾向于进一步发挥它的机动性,避免停车,防止被敌军打击或远程狙杀。
战场定位
猛士-特制装甲车是一辆战场侦测支援型越野车。
猛士-特制拥有强大的机动性能,高超的侦查能力和快速的地雷装填。
在战役初期担任侦查车,探查敌情,为我军随时掌握敌军情况,并根据敌情指定有效的作战策略,提供保障。
在战役中后期,作为支援车依靠其强大的机动性能和快速地雷装填,配合我军特别是坦克的行动,打击摧毁敌军载具。
但装甲防护力较弱,尤其是它的侧装甲和后装甲,再加上它的车型近似为矩形,这样特别容易受到敌军攻击。因此大家在驾驶这它上战场的时候,要尤其注意这两点,被殉爆的情况还是不少的。
操控技巧
在前面说到,只要操控得当,加上快速的地雷装填速度,可以匹敌竞品载具地雷的攻击效果。这也适用于其他轮式装甲车,分为两部分,战场行驶和战场攻击。

1、战场行驶
在执行侦查任务时,可以把猛士-特制的行驶路线为“S”型,避免被敌军袭击。虽然猛士-特制的侦测能力十分强大,但是人总有疏漏的时候,为保证万无一失还是要尽量使用无法直接瞄准侧后的行驶路线。
2、战场攻击
在对敌军载具进行有效损毁打击的时候,进行“8”字型机动方式。敌军载具根据现场的情况置于“8”字其中一个圆环之内,在做“8”字型机动的时候,在位于敌军载具很远的位置时,先后用导弹与机枪对敌军载具进行打击。
待接近敌军载具后,在距离敌军载具最近的位置先后放置两颗地雷,随后迅速进行第二个圆环的机动动作。要注意的是两个圆环的距离尽可能远,这样才能为装填地雷和其他武器争取时间。
反复的攻击,使得敌军载具应接不暇。这样的机动动作也需要大家在平时多加练习。有关更多关于轮式装甲车战场操控指南,后续将会整理一份装甲车战场操控技巧给大家。

这便是猛士-特制全解的全部内容,有关更多猛士-特制装甲车更多的细节,还请大家亲自到游戏中仔细体验。
巅峰坦克装甲车高速装填玩法就介绍到这里了,感兴趣的玩家们快来下载体验这款游戏吧!

