币圈生存指南:如何长期赢?如何不堕入万劫不复的境地
炒币有哪些坑需要大家注意的?币圈之路,布满荆棘。多少新手满怀憧憬踏入,却在懵懂中折戟沉沙;诸多老手、高手纵横半生,亦可能因一时不慎,在合约等险滩上翻船。在此,为各位币友梳理出币圈生存的十大关键要点,望能助你稳行此道。
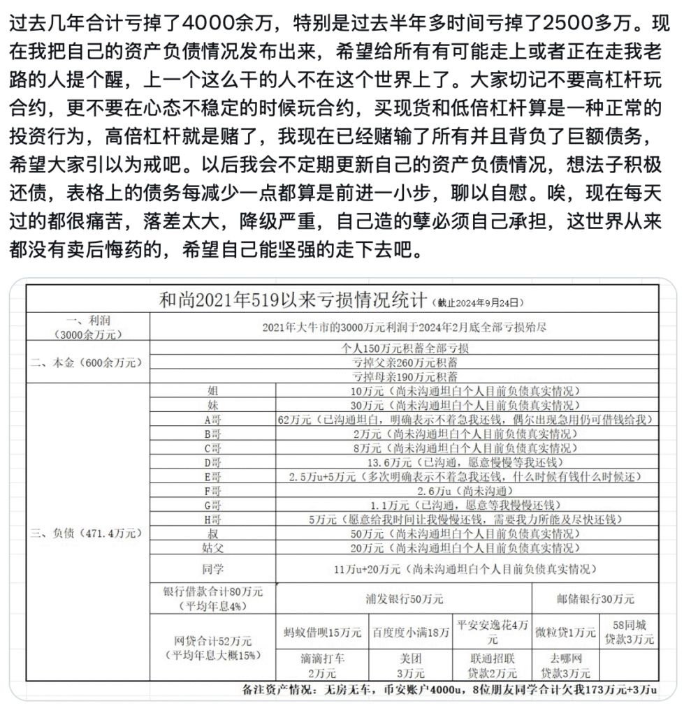
首先看一个币圈典型合约玩家的结局,运气好赚到-凭实力亏掉-不甘心变大亏-上头负债-负债越滚越大-人生爆仓。

那么,大家如何避免陷入万劫不复,增大长期的赢面呢?
| 重要提醒: 需要先注册才可以享受20%返佣 | ||||
| 序号 | 交易所 | 邀请码 | 返佣比例 | 官方链接 |
| 1 | 欧易 OKX | JBZJ999 | 20% | 官方注册 官方下载 |
| 2 | 币安 Binance | JBZJ20 | 20% | 官方注册 官方下载 |
| 3 | 火币 HTX | JBZJ999 | 20% | 官方注册 官方下载 |
| 4 | 芝麻开门 gate.io | JBZJGOOD | 20% | 官方注册 官方下载 |
| 5 | bybit | JBZJ999 | 20% | 官方注册 官方下载 |
| 6 | bitget | good9999 | 20% | 官方注册 官方下载 |
一、不要负债
一旦你开始负债,万劫不复之路就开始了。
你会先小额负债,亏完了会继续上头负债,直到借不到了,直到还不起了。
没负债、有10万负债、有50万负债、有100万负债,是完全不同的人生状态。
这条路任何时候不要踏上,已经踏上的立刻停止。
二、不要玩合约,尤其不要短线高杠杆
所有人都不适合做合约,短线、高杠杆更会放大人性的情绪,使得操作更多、错误更多、亏的更多。
痛定思痛只做大币、只做周线、只做低杠杆会好点,但还是随时处在失控边缘。
如果你已经深受其害,我不会劝你改变玩法,我会劝你直接退圈,因为人是很难改的,而且币圈现在赚钱效应是不如美股。
三、要小心山寨,只玩热点,不对就割
山寨跟以前很不一样了,以前币圈没那么多币,大家要涨一起涨,要跌一起跌,赚钱简单很多。
现在每天都在上新币,不停的稀释场内热度和资金,所有山寨都在慢性死亡。
现在你买就是亏80%(我这里的意思是100%会亏钱)
山寨的热度只能维持一两天/一两周,过了就是慢性死亡,要玩只能玩热点,不是热点只会跌。
你的山寨跌了30%你觉得多?不割肉你再等等会跌80%
认真读下这段,这个对币圈的赚钱效应影响太大了,以前随便买啥要涨反正一起涨,现在你买山寨基本亏80%,万分小心。
这个局面不会变了,因为每天都有大量新币,所以币圈以后山寨=亏钱。
四、多做低风险赚币的事情
理财,币安的美国国债4%活期,还有很多不定期推出的理财活动;
撸空投,关注推特上一些空投博主,去参与一些早期项目,刷一笔交易,往往发币时候就会给你空投一些币。比如近期热门的perp交易所的交易挖矿就是低风险的
五、穿越周期,逢低买入比特币
穿越牛熊,逢低买入比特币、以太坊和BNB这三个币。其他币真的不行。
六、从行业赚现金流
你可以在行业打工,既有行业信息,又有工资。
你也可以去做推特、油管博主,能获得项目方广告费和社群的收入,年入几十万百万不是梦。有这些比炒币强太多,而且是兜底。
这些不仅仅是财务收益,还会给你带来信息优势,信息差很重要。
我认为,如果你不从行业赚现金流,或者参与行业一级市场撸空投,你甚至都不如直接玩美股。因为美股赚钱效应强很多,保底也高很多,币圈就三个币,其他都跌赚钱效应很差。
七、币圈十大避坑与进阶策略
一、远离合约陷阱
合约交易,犹如币圈的百慕大三角。新手常被其高杠杆、高回报的表象迷惑,老手与高手亦可能因过度自信而深陷其中。一旦市场走势背离预期,爆仓风险如影随形,无数财富瞬间化为乌有。新手务必坚守现货交易,精选优质币种并坚定持有,方为稳妥之道。
二、规避小币种风险
币圈小币种,仿若暗夜流星,看似璀璨,实则危机四伏。多数此类币种缺乏坚实的价值支撑与广泛的市场认可,发行者常借炒作与拉盘吸引投资者入局,而后割韭菜离场。其价格暴跌 99%甚至归零并非罕见。故而,只选市值大、知名度高、流动性强的主流币种,才是明智之举。
三、慎选交易所
小交易所恰似风雨飘摇的小舟,随时可能因资金链断裂、技术故障或恶意跑路而倾覆。一旦遭遇此类情况,投资者的资金将被无情冻结,血本无归。因此,应优先选择行业头部的主流交易所,并可将资金分散存放于多家主流平台,以降低风险。
四、摒弃暴富幻想
币圈往昔的十倍、百倍神话,已随市场成熟与机构入场而逐渐远去。如今,市场竞争愈发激烈,各大机构与精英纷纷布局,普通投资者若想获取暴利已难如登天。能实现资金翻倍已属不易,新手若能在初期保持不亏,实则已超越九成以上的同行。
五、警惕钱包风险
钱包虽为存储数字资产的重要工具,但亦非绝对安全。不知名的小钱包可能存在技术漏洞、资金挪用甚至跑路风险。若持有大笔资金,建议选用知名钱包,并妥善保管私钥与助记词;小额资金亦不可掉以轻心,尽量选择口碑良好、用户量大的钱包产品。
六、长线投资为主
币圈行情瞬息万变,涨跌幅度令人惊心动魄。比特币一日跌 20%、山寨币瞬间腰斩的情况屡见不鲜。超短线交易要求投资者具备极高的市场敏感度、精准的技术分析能力与果断的决策执行力,而多数普通投资者难以企及。因此,长线投资更为适宜,选定有潜力的币种后耐心持有,方有望收获时间的玫瑰。
七、严守止损止盈纪律
在币圈投资,设定明确的止损止盈目标至关重要。市场走势难以预测,当价格下跌至预设止损位时,应果断抛售以控制损失;当价格攀升至止盈目标时,亦需克服贪婪心理,坚决卖出锁定利润。牛市中众多投资者亏损的根源,便是未能及时止盈,最终在市场反转时竹篮打水一场空。
八、合理控制资金规模
币圈风险莫测,绝非举债投资之地。切勿动用全部身家,更不可借贷入场。建议仅以闲置资金中的小部分投入币圈,在风险可控的前提下积累经验、摸索市场规律。如此,即便遭遇亏损,亦不至于影响个人财务状况与生活品质。
九、坚持学习提升认知
财富与认知如影随形,人无法赚取认知范围之外的财富。币圈作为新兴领域,技术迭代迅速、市场规则多变、信息繁杂难辨。投资者需持续学习区块链技术原理、市场分析方法、风险管理策略等知识,不断拓宽与深化自身认知边界,方能在波谲云诡的币圈市场中把握机遇、应对挑战。
十、寻求良师引领
币圈之路,陷阱重重,据统计,超九成投资者在此亏损。寻觅一位经验丰富、诚信可靠的引路人至关重要。一位好的导师不仅能传授实战经验与投资技巧,更能帮助投资者识别与避开各类陷阱。但务必远离那些诱导合约交易、带单操作的所谓“老师”,此类人往往居心叵测,只会将投资者引入更深的深渊。
遵循以上币圈生存指南,虽不能确保你一夜暴富,但定能助你在这个充满机遇与挑战的领域中,稳健前行,降低风险,提升长期生存与盈利的概率。愿各位投资者在币圈之旅中,且行且珍惜,收获属于自己的财富与成长。
炒币平台介绍
苹果手机如何下载加密货币交易所?币安、欧易、火币、Gate.io、Bitget 和 Bybit交易所APP下载
1.币安
币安是国际领先的区块链数字资产交易平台,它向全球提供广泛的数字货币交易、区块链教育、区块链项目孵化、区块链资产发行平台、区块链研究院以及区块链公益慈善等服务,目前用户覆盖了全球190多个国家和地区。
- 币安Binance邀请码:
JBZJ20 - 币安交易所官网
- 币安交易所APP下载
- 2025年在中国还能使用币安吗?币安最新注册使用教程(附中国大陆注册流程)
- 什么是币安交易所?是诈 骗吗?币安官网下载、注册教学介绍(2025最新教学)
2.火币
火币集团是知名数字经济领军企业,自2013年创立以来,一直致力于区块链领域的核心技术突破以及区块链技术和产业融合。围绕区块链产业上下游,发展包括产业区块链、公链、数字资产交易、数字资产安全钱包、矿池、投资、孵化、研究等多业务板块,先后投资60+上下游企业,已形成全面的数字经济产业生态体系。
- 火币邀请码:
JBZJ999 - HTX火币交易所官网
- HTX火币交易所APP下载
- 火币最新官网地址在哪?如何注册火必账号?火币邀请码享20%折扣介绍
- HTX火币交易所评价2025:HTX安全吗?优缺点、费用、交易体验介绍
3.欧易OKX
欧易OKX创立了统一交易账户等全球领先的Crypto交易系统,推出了MetaX,提供多链none-custody钱包、欧易NFT市场、DEX、Dapps等产品,OEC作为其自研公链,生态建设也初露头角,能够满足用户多种数字资产业务需求。后续欧易OKX将持续向元宇宙、Web3.0、GameFi等领域进发,OKX Ventures已在全球投资了数百个区块链项目,推动加密经济的繁荣。
- 欧okex易交易所邀请码:
JBZJ999 - 欧okex易交易所官网
- 欧okex易交易所APP下载
- 欧okex易新手教程:下载、注册、买币、卖币、钱包安全(Web/APP端)
- 新手注册欧okex易账号攻略(安全下载安装注册入门指南)
4.Gate.io
Gate.io交易平台成立于2013年4月,注册地为开曼,它已于2020年7月更名为“芝麻开门”。该平台有多年的稳定运营经验,积累了众多行业领先的技术,它通过中心化和去中心化双重手段保障了用户的资产安全,为用户提供了高效便捷的实时交易服务系统。作为全球历史最长和交易量最大的交易平台之一,芝麻开门严格遵循行业规则,不参与市场运作。
- Gate.io芝麻开门邀请码:
JBZJGOOD - Gate.io交易所官网
- Gate.io交易所APP下载
- Gate.io怎么样?芝麻开门交易所安全吗?合法吗?Gate.io官网APP下载
- 2025年最新Gate.io平台评价:怎么下载Gate.io手机版?Gate.io官方网址是什么?
5.Bitget
Bitget交易所支持500+个虚拟货币在线实时交易,持有加拿大MSB牌照M20179708、美国MSB、澳大利亚DCE等牌照,在2022年陆续新增理财、半价买币、投票上币、合约策略交易以及为SBGB增加更多赋能,是适合各面向投资人使用的一站式加密货币交易所。
- Bitget邀请码:
good9999 - Bitget交易所官网
- Bitget交易所APP下载
- 如何注册Bitget交易所?Bitget注册、开户、KYC认证、2FA双重验证、Google验证教学
- 全网最详细Bitget交易所入金教程:法币、加密货币入金转账全攻略
6.Bybit
Bybit交易所是一款为初学者和专业人士设计的加密货币交易应用程序。它简化了热门加密货币的购买过程,提供现货和衍生品交易对,并具有多种特色功能,如统一侧栏字段的衍生品交易、高级限价单设置、新手轻松交易选项等,还包括资产管理、复制交易、NFT 市场等功能。
- bybit邀请码:
JBZJ999 - Bybit官网
- Bybit官方APP下载
- Bybit交易所怎么样?安全吗?Bybit介绍、是否诈 骗、安全性、优缺点完整解析
- 2025最新Bybit交易所攻略:Bybit安全吗?诈 骗真相、快速入门、开户/出入金/手续费
以上就是脚本之家小编给大家分享的炒币有哪些坑需要大家注意的详细介绍了,希望大家喜欢!
本站提醒:投资有风险,入市须谨慎,本内容不作为投资理财建议。